行業資訊
《甘肅省省道網規劃》近日印發
甘肅省人民政府辦公廳關于印發甘肅省省道網規劃的通知
甘政辦發〔2023〕19號
各市、自治州人民政府,甘肅礦區辦事處,蘭州新區管委會,省政府各部門,中央在甘各單位:
《甘肅省省道網規劃》已經省政府同意,現印發給你們,請認真抓好貫徹落實。2015年3月24日,甘肅省人民政府辦公廳印發的《甘肅省省道網規劃(2013—2030年)》(甘政辦發〔2015〕31號)同時廢止。
甘肅省人民政府辦公廳
2023年2月25日
(此件公開發布)
目???錄
第一章?規劃基礎
一、發展基礎?
二、形勢要求?
三、運輸需求?
第二章?總體要求?
一、指導思想?
二、基本原則?
三、規劃目標?
第三章?規劃方案?
一、國家公路網布局規劃方案
二、省道網布局規劃方案
第四章?路線命名與編號方案?
一、基本思路?
二、路線命名及編號?
第五章?規劃實施?
一、技術標準?
二、建設需求
三、實施安排?
四、實施要求?
五、實施效果?
第六章?環境影響及對策?
一、環境影響總體評價?
二、預防和減輕不良環境影響的對策措施?
第七章?保障措施?
一、強化規劃指導,實現有序發展?
二、建立聯動機制,加強溝通協調?
三、強化要素保障,促進空間協同?
四、創新融資模式,拓寬融資渠道?
五、深化前期論證,厘清責任主體?
附件
甘肅省省道網規劃
2023年2月
為全面貫徹《交通強國建設綱要》《國家綜合立體交通網規劃綱要》和《甘肅省國民經濟和社會發展第十四個五年規劃和二〇三五年遠景目標綱要》,高質量推進《國家公路網規劃》《交通強國甘肅方案》和《甘肅省綜合立體交通網規劃綱要》落地實施,科學優化省道網布局和結構,為構建現代化高質量甘肅綜合立體交通網夯實基礎,有力支撐和服務國家戰略實施和甘肅現代化建設,編制本規劃。
規劃對象為甘肅省行政區域內的省級高速公路和普通省道,并全面銜接《國家公路網規劃》涉甘公路。規劃基準年為2021年,規劃期至2035年,遠景展望至本世紀中葉。
第一章??規劃基礎
一、發展基礎
改革開放特別是黨的十八大以來,甘肅省公路網發展取得了顯著成就。根據2013年國務院批準國家發展改革委印發實施的《國家公路網規劃(2013年—2030年)》和2015年省政府印發實施的《甘肅省省道網規劃(2013—2030年)》,甘肅境內國家高速公路共有15條約5118公里,普通國道共有27條約9670公里,省級高速公路共有32條約3365公里,普通省道共有174條約17255公里。截至2021年底,全省公路網總里程達到15.66萬公里,其中高速及一級公路達到6706公里,14個市州政府駐地全部實現高速貫通,71個縣市區通高速公路,所有縣市區政府駐地通二級及以上公路,普通國道二級以上公路比重達到79%,普通省道三級及以上公路比重達到55%,實現了全部鄉鎮和具備條件的建制村通硬化路、通客車,基本形成了以蘭州為中心、高速公路為主骨架、普通國省道為干線、農村公路為支脈的縱橫交織、溝通全省城鄉、連接周邊省區的公路網絡體系。
經過多年的發展,甘肅省公路路網規模、技術等級、通達深度發生了顯著變化,實現了從“瓶頸制約”到“基本適應”、再到部分“適度超前”的躍升,其中,國省道總體規模持續擴大,質量水平逐步提高,有效促進了國土空間開發保護、城鄉區域協調發展和生產力布局優化,為決勝脫貧攻堅和全面建成小康社會提供了有力支撐。但對標現代化高質量綜合立體交通網發展目標和全面建設社會主義現代化幸福美好新甘肅發展要求,我省國省道發展還存在一些短板弱項,不平衡不充分問題較為突出。一是覆蓋深度亟待加強。截至2021年底,全省仍有15個縣未通高速公路,部分4A級景區仍通過低等級公路連接,公路網絡對物流園區、產業園區等節點的覆蓋不足。二是對外快速通道單一。與鄰近省份全方位多層次的交通聯系不足,對外快速大容量公路通道尚未全面形成,互聯互通水平亟待提升。三是城市群及都市圈地區網絡化水平不高。相鄰市州政府駐地之間高速聯系較為薄弱,城市群內部分城際之間和主要城市過境路段交通量趨于飽和,路網韌性和安全應急保障能力還需提高。四是總體技術水平偏低。截至2021年底,全路網中二級及以上公路里程僅占11.3%,普通省道尚有近一半里程未達到規劃標準。五是公路規劃建設生態保護壓力日益突出。用于公路建設的后備土地資源相對有限,國土空間規劃“三區三線”管控更加嚴格,公路建設生態保護修復和污染防治仍存在瓶頸制約,公路交通綠色集約發展水平還需提升。
二、形勢要求
當前和今后一段時期,甘肅省發展仍然處于重要戰略機遇期,但機遇和挑戰都有新的發展變化。從國際看,世界百年未有之大變局加速演進,國際政治經濟形勢更趨嚴峻復雜,新一輪科技革命和產業變革深入發展,新冠肺炎疫情嚴重沖擊全球產業鏈供應鏈穩定,經濟全球化遭遇逆流。從國內看,我國已轉向高質量發展階段,正加快構建以國內大循環為主體、國內國際雙循環相互促進的新發展格局,區域協調發展、新型城鎮化等國家戰略加快實施,加快建設交通強國和現代化高質量國家綜合立體交通網構建不斷提速,需以系統觀念優化調整公路網布局結構,補齊西部地區路網留白,解決交通發展不平衡不充分問題,把美麗中國交通勾畫得更美。從省內看,隨著“一帶一路”建設、推進西部大開發形成新格局、黃河流域生態保護和高質量發展、鄉村振興等戰略的深入實施,甘肅作為生態屏障、能源基地、戰略通道、開放樞紐的特殊功能和定位越加凸顯,發展空間進一步拓寬,推動構建“一核三帶”區域發展格局和實施強科技、強工業、強省會、強縣域“四強”行動,需加快完善全省綜合交通基礎設施網絡、結構、功能,著力構建起覆蓋城鄉、功能完備、支撐有力的全省現代化基礎設施體系,使交通發展更好統籌國家所需、甘肅所能、群眾所盼、未來所向。
公路網作為全省綜合立體交通網的基礎和主骨架的重要組成部分,必須適應新形勢、新要求,搶抓新機遇,以聯網、補網、強鏈為重點,進一步完善網絡布局,優化網絡結構,加快補齊發展短板,著力提升路網效益,緊密區域城鄉空間聯系,滿足區域內外互聯互通和產業鏈供應鏈穩定暢通需要;更加注重與其他運輸方式統籌融合,強化銜接轉換功能,促進綜合立體交通網整體效率提升;更加突出科技創新賦能,注重與新型基礎設施和關聯產業的融合發展,提升運輸服務能力和水平,滿足高品質、多樣化、個性化交通需求;更加突出綠色低碳發展,注重國土空間開發與保護,降低全壽命周期能耗與碳排放;更加注重安全保障能力,加強安全防護設施建設,增強路網安全水平和系統韌性,有力促進要素資源有序高效流動,支撐我省更好融入國內大循環、國內國際雙循環。
三、運輸需求
全省公路客貨運輸需求將保持增長態勢,各運輸方式運輸量不斷擴張,公路運輸增速放緩,但仍將保持增長趨勢,預測到2050年,甘肅省公路客運量約為32.34—36.06億人次,貨運量約為20.11—24.60億噸。公路運輸結構將發生明顯變化。客運方面,營運性客運需求增長有所減緩,但小汽車客運量將大幅增加;貨運方面,大宗貨物和長距離運輸需求減弱,但高附加值貨物和中短途運輸將成為公路貨運主體;公路旅客運輸需求增速高于貨物運輸,旅游運輸對快捷性、舒適性的要求將進一步提高。
第二章??總體要求
一、指導思想
以習近平新時代中國特色社會主義思想為指導,全面貫徹落實黨的二十大精神和習近平總書記對甘肅重要講話重要指示批示精神,堅持以人民為中心,立足新發展階段,完整、準確、全面貫徹新發展理念,加快構建新發展格局,以推動高質量發展為主題,以滿足人民日益增長的美好生活需要為根本目的,統籌發展和安全,圍繞構建“一核三帶”區域發展格局和實施“四強”行動,高效銜接國家公路網布局,科學優化省道網布局,構建覆蓋廣泛、功能完備、協同融合、綠色集約、安全智能的現代化高質量公路網,為甘肅現代化建設當好開路先鋒,為全面建設社會主義現代化幸福美好新甘肅提供堅強支撐。
二、基本原則
基礎支撐、先行引領。堅持擴大內需戰略同深化供給側結構性改革有機結合,兼顧效率與公平,適度超前發展,合理確定路網布局和規模,充分發揮公路基礎性、先導性作用,建設人民滿意交通。
統籌規劃、有序推進。根據經濟社會發展和重大戰略實施需要,進一步完善省道網布局,合理把握建設時序,因地制宜確定建設標準,積極穩妥推進項目建設。
優化供給、創新賦能。充分挖掘存量資源潛力,聚焦短板弱項擴大優質增量供給,不斷提高公路數字化、網聯化水平。
協調銜接、共建融合。加強公路與其他運輸方式建設協調,強化設施銜接紐帶功能,推進公路基礎設施共建共享,促進公路與沿線產業融合發展。
綠色低碳、安全高質。節約集約利用資源,降低能源消耗和碳排放,提高路網系統韌性和功能可靠性,增強安全與應急保障能力。
三、規劃目標
以國家公路網省內路線布局為基礎和依托,優化完善省道網路線布局,到2035年,基本建成覆蓋廣泛、功能完備、協同融合、綠色集約、安全智能的現代化高質量公路網,形成多中心網絡化路網格局,實現省內外互聯互通、地級城市多路高速暢通、縣級節點快速通達、鄉鎮節點全面覆蓋,有效支撐綜合立體交通網基礎骨架構建,公路運輸有效滿足人民日益增長的美好生活需要。
覆蓋廣泛。高速公路全面連接縣級及以上行政中心、5A級旅游景區和重要經濟節點。普通國省道基本連接所有市(州)、縣(市、區)、鄉(鎮)和4A級旅游景區、重要的產業及物流園區、陸路邊境口岸等。
功能完備。省際間、城市群間實現高速公路多通道聯系,相鄰市州間實現便捷高速連通,人口密集、資源富集、產業協同度高的相鄰縣域實現高速公路互通,相鄰縣級行政中心實現國省道多通道連通。省會至東、南部市(州)和河西各市當日到達,市(州)至轄區縣(市、區)之間、中部市(州)之間當日往返。普通國道基本達到二級及以上公路標準,具備條件的普通省道基本達到三級及以上公路標準。縣級行政中心15分鐘上國道、30分鐘上高速。蘭州都市圈實現1小時通勤。
協同融合。國省道便捷連接省內所有全國性、區域性、地區性綜合交通樞紐城市及綜合交通樞紐場站,與其他運輸方式銜接更加順暢,與城市道路體系高效銜接、一體融合。與其他關聯產業發展深度融合,與運輸服務網、信息網、能源網等融合更加緊密,形成特色鮮明的樞紐經濟、路衍經濟等產業集群。
綠色集約。國省道布局與生態空間相協調,有效避讓生態保護區域、環境敏感區域,加強永久基本農田保護,國土空間利用效率明顯提高,基本實現建設全過程、全周期綠色化。
安全智能。公路基礎設施耐久性和安全保障能力大幅提升。路網韌性顯著增強,特殊民族地區、自然災害多發地區、國防安全重點區域實現兩條及以上國省道連通,具備應對各類重大安全風險能力。數字化轉型邁出堅實步伐,基本實現運行管理智能化和出行場景數字化。
到本世紀中葉,高水平建成覆蓋廣泛、功能完備、協同融合、綠色集約、安全智能的現代化高質量公路網,與現代化高質量綜合立體交通網相匹配、與先進信息網絡相融合、與生態文明相協調、與總體國家安全觀相統一、與人民美好生活需要相適應,為全面建設社會主義現代化當好開路先鋒。
第三章??規劃方案
高效協同涉甘國家公路布局和省道網發展,以實現“2331連通”和“5個全覆蓋”為目標,即:與周邊6個省(區)省會城市以國家高速公路和普通國道兩通;省內14個市(州)以高速公路、普通國道、普通省道三通;86個縣(市、區)基本以高速公路、普通國道、普通省道三通;全省所有具備條件的鄉(鎮)以普通國省道連通;市(州)、縣(市、區)、鄉(鎮)、4A級及以上旅游景區、省級以上經濟區實現國省道全覆蓋。甘肅境內國省道公路網規劃總規模約3.95萬公里,由國家公路網和省道網兩個層次構成,其中:《國家公路網規劃》涉及甘肅省域內國家公路網規模約16273公里,由國家高速公路和普通國道組成;全省省級高速公路和普通省道規劃規模約23207公里。此外,為進一步完善路網結構,強化路網銜接,謀劃布局約2210公里的省級高速公路遠景展望線和約428公里的普通省道遠景展望線。
一、國家公路網布局規劃方案
根據《國家公路網規劃》,甘肅省境內國家公路規劃路線49條,總規模約16273公里,占全國國家公路網46.1萬公里總規劃里程的3.5%。
(一)國家高速公路。
甘肅境內國家高速公路共計17條,由2條首都放射線、3條北南縱線、3條東西橫線,以及1條城市繞城環線、8條聯絡線組成,總規模約5245公里,占國家高速公路網16.2萬公里規劃里程的3.2%。
1.首都放射線(2條):G6北京—拉薩(劉寨柯—海石灣);G7北京—烏魯木齊(白疙瘩—明水)。
2.北南縱線(3條):G69銀川—百色(甜水堡—永和);G75蘭州—海口(蘭州—罐子溝);G85銀川—昆明(潘城—大橋村)。
3.東西橫線(3條):G22青島—蘭州(雷家角—沿川子、司橋—蘭州);G30連云港—霍爾果斯(牛背—星星峽);G70福州—銀川(鳳翔路口—沿川子)。
4.聯絡線(8條):G0611張掖—汶川(張掖—扁都口、賽爾龍—郎木寺);G1816烏海—瑪沁(營盤水—賽爾龍);G2012定邊—武威(營盤水—武威);G3011柳園—格爾木(柳園—當金山口);G3017武威—金昌;G3032永登—海晏(永登—天堂寺);G7011十堰—天水(大石碑—天水);G8513平涼—綿陽(平涼—九寨溝)。
5繞城環線(1條):G2201蘭州市繞城高速。
(二)普通國道。
甘肅境內普通國道共計32條,由1條首都放射線、8條北南縱線、12條東西橫線,以及11條聯絡線組成,總規模約11028公里,占全國普通國道網29.9萬公里規劃里程的3.7%。
1.首都放射線(1條):G109北京—拉薩(劉寨柯—海石灣)。
2.北南縱線(8條):G211銀川—榕江(甜水堡—羅兒溝圈);G212蘭州—龍邦(蘭州—罐子溝);G213策克—磨憨(河西新湖—東岔埡口、賽爾龍—郎木寺);G215馬鬃山—寧洱(馬鬃山口岸—當金山口);G227張掖—孟連(張掖—扁都口);G244烏海—江津(打扮梁—滲水坡);G247景泰—昭通(景泰—青龍橋);G248蘭州—馬關(蘭州—益哇溝口)。
3.東西橫線(12條):G307黃驊—山丹(雙窩鋪—山丹);G309青島—蘭州(雷家角—小園子、祁家南山—達川);G310連云港—共和(牛背—大河家);G312上海—霍爾果斯(鳳翔路口—莧麻灣、司橋—星星峽);G316長樂—同仁(楊店—甘同橋);G327連云港—固原(調令關—王咀子);G331丹東—阿勒泰(大紅山—霍勒扎德蓋);G335承德—塔城(大紅山—霍勒扎德蓋);G338海興—天峻(營盤水—天堂寺);G341黃島—海晏(打扮梁—車路崾峴、轆轆壩—崗子溝);G344東臺—靈武(大橋村—北陽洼);G345啟東—那曲(白河溝—益哇溝口、郎木寺—沙木多黃河大橋)。
4.聯絡線(11條):G566西吉—天水(閻家廟—天水);G567禮縣—康縣;G568蘭州—碌曲;G569曼德拉—大通(深坑井—駱駝河口);G570永昌連接線(金昌—永昌);G571肅北—若羌(肅北—拉配泉);G666景泰—蘭州;G667武威—定西;G668夏河—澤庫(夏河—達久灘);G671合水—華池;G699紅寺堡—涇川(南湫—涇川)。
二、省道網布局規劃方案
以引領和服務全省“一核三帶”區域發展格局和“四強”行動為導向,以增強國內國際雙循環支撐服務能力,提升省內外城際間區域經濟循環和縣域內城鄉經濟微循環質量效率為目的,與國家公路網布局規劃方案相銜接,優化布局236條省道,總規模約23207公里,另規劃省級高速公路遠景展望線約2210公里和普通省道遠景展望線約428公里。
(一)省級高速公路。
按照“主體保留、布局優化,功能完善、韌性增強”的思路,統籌國土空間資源集約節約利用和生態保護空間管控要求,進一步優化完善省級高速公路網。保留原省級高速公路網的主體,優化部分線路走向或延伸起終點,提升高速公路網絡效應。同時,以甘肅省綜合立體交通網“三廊六通道”主骨架為重點,在國家高速公路連接地級行政中心、城區人口10萬以上縣市區基礎上,結合全省經濟發展需求,統籌綜合交通路網的有機銜接和整體功能發揮,提升內外通道能力,補充加密連接省際、市際、縣際間重要城鎮和區域重要旅游景區、產業園區等經濟節點及綜合交通樞紐的高速公路,提高整體路網運行效率和韌性。
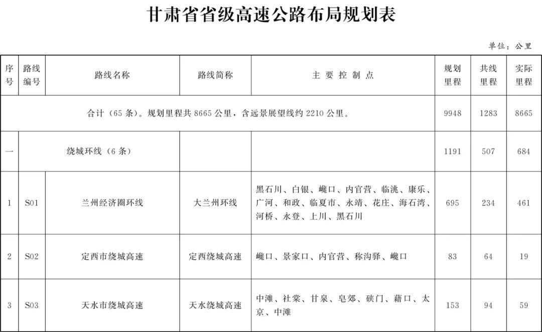
優化調整后,省級高速公路網由“6環6縱7橫46聯”65條路線組成,即6條繞城環線、6條北南縱線、7條東西橫線、46條聯絡線,總規模約6455公里,另規劃遠景展望線約2210公里。
1.繞城環線(6條):S01蘭州經濟圈環線;S02定西市繞城高速;S03天水市繞城高速;S04武威市繞城高速;S05張掖市繞城高速;S06酒嘉繞城高速。
2.北南縱線(6條):S15吳起—平涼;S25靜寧—成縣;S35景泰—禮縣;S45碌曲—久治;S55阿拉善左旗—西寧;S65航天城—酒泉。
3.東西橫線(7條):S10張掖—馬鬃山(能源大通道);S20嘉峪關—若羌;S30雷家角—白銀;S40慶陽—蘭州;S50隴縣—循化;S60鳳縣—同仁;S70略陽—郎木寺。
4.聯絡線(46條):S11涇源—華亭;S12德令哈—沙棗園;S13中川機場連接線;S14秦安—渭源;S16麥積—天水;S17阿拉善右旗—永昌;S18張掖—肅南;S19彭陽—永壽;S21平涼—千陽;S22白銀—蘭州新區;S23平涼機場連接線;S24井坪—民和;S26正寧—寧縣;S27天水—兩當;S28長武—華亭;S29康縣—寧強;S31隆德—秦安;S32臨夏—大河家;S33文縣—青川;S34東鄉—臨夏;S36安家咀—臨夏;S37靜寧—岷縣;S38王格爾塘—夏河;S39西吉—會寧;S41舟曲—九寨溝;S42武山—漳縣;S43定西—渭源;S44金塔—玉門;S46玉門東—赤金;S47迭部—九寨溝;S48民勤—紅沙崗;S49康樂—迭部;S51黑石川—什川;S52民勤—山丹軍馬場;S53蘭州新區—忠和;S54永昌—民樂;S56景泰—互助;S57中川機場T3航站樓連接線;S58青白石—忠和;S59永靖—積石山;S61雷臺—西營;S62興隆山旅游專用高速;S63馬鬃山—敦煌;S64西和—宕昌;S66兩水—九寨溝;S68余家灣—文縣。
(二)普通省道。
在普通國道連接縣級及以上行政區、國家重要旅游景區、陸路邊境口岸和交通樞紐,以及原有普通國省道覆蓋鄉(鎮)及以上行政區和重要的產業基地、經濟開發區、工業園區及重要的軍事設施、邊境城鎮,連接4A級及以上旅游景區和交通樞紐基礎上,按照“維持總體穩定、局部優化調整,增強路網銜接、提升整體效率”的思路,對普通省道網中全線或首末段局部升級為普通國道或省級高速公路的線路進行調減,對少數路線進行延伸,強化路網節點的有效銜接。同時,結合產業發展需求,完善局部路網結構,增強區域路網覆蓋深度,其余路線不做調整。
優化調整后,普通省道網由“5射40縱30橫96聯”171條路線組成,即5條放射線、40條北南縱線、30條東西橫線及96條聯絡線,總規模約16752公里,另規劃遠景展望線約428公里。
1.放射線(5條):S102蘭州—永登;S103蘭州—黃河石林;S104蘭州(沈家坡)—東崗;S105蘭州—積石山;S106蘭州—臨夏。
2.北南縱線(40條):S201延安(陜西)—新堡;S202環縣—涇川;S203馬峪口—千陽(陜西);S204碌曲—采日瑪;S205江洛—黃坪;S206大岸廟—姚渡;S207定西—天水;S208馬營—馬街;S209共和—九寨溝(四川);S210巴仁口—代古寺;S211鹽池(寧夏)—洪德;S212雅布賴—下四分;S213同心(寧夏)—桐川;S214額濟納旗(內蒙古)—酒泉;S215黑鷹山(內蒙古)—二指哈拉;S216彭陽(寧夏)—上關;S217中連川—安定;S218隆德(寧夏)—兩當;S219麻沿河—略陽(陜西);S220涇源(寧夏)—秦安;S221涇源(寧夏)—石槽溝;S222西吉(寧夏)—燕子砭;S223西和—武都;S224黃嶠—青江驛;S225三營(寧夏)—鎖龍;S226宕昌—文縣;S227頭寨子—南屏;S228景家店—三岔;S229榆中—隴西;S230紅古—岷縣;S231迭部—若爾蓋(四川);S232達板—合作;S233武勝驛—海石灣;S234炭山嶺—七山;S235民勤—紅崾峴;S236東樂—馬蹄寺;S237平山湖—大孤山;S238玉門—昌馬;S239雙塔水庫—石包城;S240哈密(新疆)—肅北。
3.東西橫線(30條):S301九條嶺—瓜州;S302玉門東—肅北;S303鹽池灣—雅丹;S304安口—甘谷;S305清水—嘉峪關;S306陽關—多壩溝;S307阿拉善左旗(內蒙古)—民勤;S308平川—永昌;S309甘草店—積石山;S310民勤—金昌;S311定西—和政;S312王格爾塘—夏河;S313張掖—肅南;S314瓜州—敦煌;S315景泰—山丹;S318黃陵(陜西)—郿峴;S319正寧—平泉;S320彬縣(陜西)—華亭;S321雷大—什川;S322草灘—臨夏縣;S323隴縣(陜西)—榜羅;S324冶力關—夏河;S325張家—甘谷;S326武山—碌曲;S327江洛—江口;S328略陽(陜西)—蘇元;S329略陽(陜西)—宕昌;S330唐克(四川)—歐拉秀瑪;S331寧強(陜西)—琵琶;S332陽壩—洛塘。
4.聯絡線(96條):S501五頃塬—三嘉;S502山莊—紫坊畔;S503合水—固城;S504寧縣—湘樂;S505慶城—南莊;S506孫家灣—白馬;S507白馬鋪—鐵李川;S508肖金—顯勝;S509木缽—八珠;S510代家岔—樊家川;S513洪德—南湫;S514三岔—殷家城;S515武溝—郭原;S516滲水坡—蒲窩;S517涇川—四十里鋪;S518郿峴—香蓮;S519西陽—麻武;S520韓店—趙墩;S521南坪—盤安;S522黨家峴—朱店;S523峽口—司橋;S525三合—四河;S526邢家岔—沙家灣;S527張家川—平安;S528諸葛壘塬—隴東;S529清水—社棠;S530臘家—連五;S531天水—中梁;S532寺嘴—魏店;S533娘娘壩—秦嶺;S534東三十鋪—古坡;S535西三十里鋪—武家河;S536禮辛—謝家灣;S537洛門—嘴頭;S538顯龍—泰山;S539東王坪—宋坪;S540鐔河—迷壩;S541王磨—二郎;S542豆壩—底婭;S543周家壩—李壩;S544頁水河—六巷;S545石峽—西高山;S546趙家莊—固城;S547大橋—太石河;S548鋪底下—魚龍;S549三河—郭河;S550麻崖子—三倉;S551月照—五庫;S552羅壩—湫山;S553瑤峪—上坪;S554王壩—三峪;S555曹家壩—磨壩;S556立亭—舍書;S557寨子—梨坪;S558河口—口頭壩;S559趙家壩—天池;S560鵠衣壩—鐵樓;S561草灘—土高山;S562韓家集—石碑峴;S563大蘆—若笠;S564三岔口—新莊;S565襄南—李家店;S566葛家岔—新集;S567馬頭川—宏偉;S568紅峴—德興;S569西二十里鋪—五竹;S570虎龍口—北順;S571韓家灣—新寨;S572岷縣—秦許;S573河橋—東坪;S574齊家—水泉;S575馬家咀—莊禾集;S576坪定—化馬;S577果耶—八楞;S578立節—武坪;S579羊沙—臨潭;S580新城—西寨;S581木耳—大峪溝;S582博拉—阿拉;S583沙木多—木西合;S584西渠—收成;S585干城—西溝;S586哈溪—毛藏;S587南營水庫—旦馬;S588高壩—祁連;S589王信堡—紅山窯;S590山丹—軍馬一場;S591民樂—民聯;S592高臺—火車站;S593元山子—明花;S594酒泉—黃泥堡;S595嘉峪關—新城;S596科克巴斯陶—阿勒騰;S597靈臺—獨店;S598榆林窟—懸泉置;S600酒泉—明水(干線物流自動駕駛專用公路)。
第四章??路線命名與編號方案
一、基本思路
甘肅省國家公路網路線命名編號采用國家公路網規劃方案。甘肅省省道網路線命名編號的基本思路是:按照《國家高速公路網命名和編號規則》(JTGA03—2007)和《公路路線標識規則和國道編號》(GB/T917—2017),省級高速公路網和普通省道網分別命名編號。對于路網布局形態發生較大變化的省級高速公路,將2013版中部分規劃路線起終點予以延伸的規劃路線,與本次規劃部分新增路線進行組合優化,基本保持原編號體系穩定,跨區域路線按照編號規則系統調整編號,區域內已有編號的路線順應公眾出行習慣繼續保留原編號,區域內其他規劃新增路線統籌附近既有路線按照編號規則統一進行命名編號。對于路網布局形態基本穩定的普通省道只對少數路線編號進行調整。具體為:對于省級高速公路,首先將服務蘭州經濟圈和部分市州中心城市快速過境的繞城環線進行整合優化,按照編號規則統一進行命名編號;其次將跨區域、具有省際出口通道功能的路線分別組合為縱貫南北、橫連東西的北南縱線和東西橫線,亦按照編號規則統一進行命名編號;再次將連通路網的聯絡線整合優化,已有編號的既有路線繼續延用原編號,規劃新增路線統籌周邊既有路線按照編號規則統一進行命名編號。對于普通省道,全線升級的路線原編號暫且空置(S101、S316、S317、S511、S512),按照升級后的路線行政等級進行命名編號;部分路段升級的普通省道,路線編號采用原編號;多條路線整合為一條的普通省道,采用整條路線前面路段的原編號,其他路段原編號暫且空置(S524);規劃新增普通省道統籌附近既有路線按照編號規則進行命名編號。路線起終點延伸或調整的省道命名做相應調整。
二、路線命名及編號
(一)省級高速公路網。
參照《國家高速公路網命名和編號規則》(JTGA03—2007)有關規定,省級高速公路網按以下規則和方法對路線進行命名編號。
1.路線編號:按SXX編號,S代表省道,按2位數編號。繞城環線首位數用0代表,省會繞城環線為S01,其他按路線位置從東向西排序;北南縱線末位數用5代表,從15開始,按路線位置從東向西排序;東西橫線末位數用0代表,按路線位置從北向南排序;聯絡線,分縱向線和橫向線兩類,縱向線為兩位奇數(末位不為5),按路線位置從東向西排序,橫向線為兩位偶數(末位不為0),按路線位置從北向南排序。路線編號在整體組合調整基礎上,對既有路線盡可能保留原編號,對新增路線盡量與周邊既有路線合并采用既有編號,或按規則確定的順序穿插增加新編號,或采用組合調整后的空置編號。
2.路線起訖點:繞城環線起點從正北方向開始,按順時針方向旋轉至終點;北南縱線起終點由北向南;東西橫線起終點由東向西;聯絡線起終點由主到次。
3.路線編號結果:共分為四大類65條,其中,繞城環線S01—S06共6條;北南縱線S15—S65共6條;東西橫線S10—S70共7條;聯絡線S11—S68共46條。
(二)普通省道網。
根據《公路路線標識規則和國道編號》(GB/T917—2017)有關要求,普通省道網按以下規則和方法對路線進行命名編號。
1.路線編號:按SXXX編號,S代表省道,按3位數編號。首位數為1代表放射線,以蘭州為中心,從正北方向開始,按路線位置順時針方向對路線排序;首位數為2代表北南縱線,按路線位置從東向西排序;首位數為3代表東西橫線,按路線位置從北向南排序;首位數為5、6代表聯絡線,按路線位置從東向西排序。
2.路線起訖點:放射線起點為蘭州;北南縱線起終點由北向南;東西橫線起終點由東向西;聯絡線起終點由主到次。
3.路線編號結果:共分四大類171條,其中,放射線S102—S106共5條;北南縱線S201—S240共40條;東西橫線S301—S332共30條;聯絡線S501—S600共96條。
第五章??規劃實施
一、技術標準
國家高速公路:原則上以四車道及以上高速公路技術標準建設。
省級高速公路:原則上以四車道及以上高速公路技術標準建設,部分特殊路段可按一級公路技術標準建設。
普通國道:原則上以二級及以上公路技術標準建設。
普通省道:原則上以三級及以上公路技術標準建設。
具體建設技術標準在項目工程可行性研究報告和設計文件中研究確定。
二、建設需求
國家高速公路規劃里程5245公里。截至2021年底,已建成4500公里、在建375公里、待建370公里,分別占86%、7%和7%。
省級高速公路規劃里程8665公里(含遠景展望線約2210公里)。截至2021年底,已建成1128公里、在建1206公里、待建6331公里,分別占13%、14%和73%。
普通國道規劃里程11028公里。截至2021年底,二級及以上公路7927公里,未達標待建3101公里,分別占72%、28%。
普通省道規劃里程17180公里(含遠景展望線約428公里)。截至2021年底,三級及以上公路8590公里,未達標待建8590公里,各占50%。
三、實施安排
“十四五”及中遠期,加密完善干線公路網絡,全面消除瓶頸路、斷頭路,銜接構建全省“三廊六通道”綜合立體交通網主骨架。
近期建設重點(2021—2025年):高速公路方面,推進國家高速公路甘肅境內待貫通路段建設和交通繁忙路段、共線路段擴容改造,加快對加強省際、區域和城際聯系具有重要作用的省級高速公路建設。到2025年,國家高速公路甘肅境內主線路段基本建成,省級高速骨干網絡形成,高速(一級)公路建成里程達到8000公里,省際主要通道基本貫通,縣通高速項目全部開工,縣縣通高速目標基本實現。普通國省道方面,加快待貫通路段建設和低等級路段升級改造,加快沿邊公路、省際出口路建設,有序推進建設年限較早路段原級改造或路面改造、重要城鎮過境路段及城市出入口路段改造,推進服務重要景區、樞紐集疏運路段和鄉鎮通三級及以上公路建設,全面提升普通干線公路通行服務能力。到2025年,普通國道二級及以上公路比重達到85%以上,普通省道技術等級顯著提升,鄉鎮通三級及以上公路比例達到80%以上。
中遠期建設重點(2026—2035年):全面推進規劃的高速公路建設和普通國省道新改建、提等升級改造。到2035年,全省高速公路網絡全面建成,普通國省道技術等級達到規劃標準,形成布局合理、功能完備、協同融合、綠色集約、安全智能的現代化高質量公路網。
四、實施要求
集約節約利用資源。協同推進綜合運輸通道一體化規劃建設,推動公路與鐵路等線性基礎設施的線位統籌和斷面空間整合,促進通道線位資源共用共享。挖掘存量資源潛力,充分利用既有設施進行改擴建和升級改造,按照國土空間保護開發利用要求,加強局部改線和另辟新線擴容的規劃管理。科學確定公路技術標準,采用多種技術手段提高設施利用效率,節約土地資源。
推進綠色低碳發展。將綠色低碳理念貫穿公路規劃、設計、建設、運營和養護全過程,降低全壽命周期資源能源消耗及碳排放。最大限度避讓各類生態保護區域、環境敏感區域、城鄉歷史文化資源富集區域,加強永久基本農田保護,注重生態化改造和沿線生態功能恢復。推廣節能環保材料應用和廢舊材料循環利用,因地制宜建設綠色公路,增強碳匯能力。
注重創新賦能發展。統籌國省道與新型基礎設施建設。推動國省道全要素全周期數字化轉型,實現數據資源一體化管理,強化數據動態采集、更新、共享,推動與建筑信息模型、路網感知網絡同步規劃建設,將采集信息基礎設施納入公路工程統一規劃建設。
注重與產業融合發展。依托國省道發展路衍經濟,注重與沿線旅游業、制造業、物流業、電子商務等關聯產業深度融合發展,引導優化區域產業布局,促進產業鏈供應鏈暢通運轉。提升公路服務區服務品質,因地制宜豐富旅游、休閑服務功能,增設人性化服務設施,升級服務體驗。
五、實施效果
根據布局規劃方案,甘肅省國省道公路網規劃總規模約3.95萬公里,其中:國家公路網規劃總規模約16273公里(國家高速公路約5245公里、普通國道約11028公里),省道網規劃總規模約23207公里(省級高速公路約6455公里,普通省道約16752公里),另謀劃布局約2210公里的省級高速公路遠景展望線和約428公里的普通省道遠景展望線,形成服務廣泛優質、銜接高效融合、運行安全可靠的省域國省道網絡。
(一)公路網絡效應明顯,通達深度增加。
省級高速公路網整體加密擴容,國家高速公路網局部優化完善,共同組成提供高效服務的省域快速公路網。快捷完善的全省高速公路網基本構建,大陸橋走廊、西部陸海走廊、京藏走廊三大走廊實現雙高速貫通,區際、省際間高速通道實現多路連通,縣級及以上城鎮和5A級旅游景區、重要產業基地等重要經濟節點及軍事要地實現高速公路全覆蓋。互聯互通的多中心區域高速路網基本形成,蘭州、天水、武威、酒泉、嘉峪關、張掖、定西、平涼等8個市實現中心城市繞城高速成網成環,臨夏、慶陽、金昌、白銀、甘南等5個市州基本實現中心城市與相鄰縣城便捷高速連通、周邊縣城高速成環,隴南市實現中心城市與鄰近縣城高速便捷連通。
普通省道網局部調整優化,普通國道網局部補充完善,共同組成提供普遍服務的省域普通國省道公路網。全省所有鄉(鎮)及以上行政區和4A級及以上旅游景區、重要產業基地等經濟節點及重要的軍事設施、邊境城鎮,實現普通國省道公路網全覆蓋。全省縣級及以上行政區實現普通國省道多路連通。鐵路樞紐、民航機場、重要港口碼頭等各方式運輸樞紐或綜合交通樞紐及周邊相鄰省份的縣級及以上城鎮節點,與普通國省道實現有效連接。
(二)省道網結構更加合理、功能更加完善。
調整后將形成“東南部加密、中部成環、西部聯網”的省道網布局,與甘肅人口、城鎮、產業等空間布局基本一致,與“一核三帶”區域發展格局相適應。
東南部加密。聚焦國家現代能源經濟示范區轉型發展和新型城鎮化建設交通需求,形成加密網格狀路網,推動慶陽、平涼、天水與蘭州、西安互動發展,促進隴南、甘南與成渝地區雙城經濟圈融合發展,支撐陜甘寧革命老區、關中平原城市群和隴東南城鎮帶及天水都市圈、平慶聯合都市區發展。
中部成環。圍繞蘭州經濟圈推動西部創新發展的重要平臺、支撐全省高質量發展的重要增長極、維護西部生態安全的重要屏障、溝通西南連接歐亞的重要樞紐、促進高水平對外開放的重要支點發展定位,強化我省連接亞歐大陸橋的戰略通道和溝通西南、西北的交通樞紐地位,構筑以蘭白和蘭州新區為中心、“圈層結構+放射線”構成的“輪輻狀”路網,推進蘭白、蘭定、蘭臨、蘭西四大經濟帶一體化發展,支撐蘭西城市群和我省蘭白都市圈、蘭州新區、榆中生態創新城發展,為構建全省“一橫兩縱多組團”新型城鎮化布局的核心支點提供重要的交通網絡支撐。
西部聯網。立足我國向西開放以及跨區域合作要求,適應河西走廊經濟帶打造國家生態安全屏障、國家新能源產業基地、全省先進制造業基地、全省文旅融合發展集聚區、全國特色高效農業示范區、絲綢之路重要開放廊道需要,連線成網,路網由原來的魚骨狀、簡單樹枝狀向網格狀發展,積極對接新亞歐大陸橋、中國—中亞—西亞經濟走廊、中巴經濟走廊和西部陸海新通道建設,支撐酒嘉經濟區、張掖經濟區、金武經濟區和河西走廊城鎮帶及酒嘉雙城經濟圈、張掖城市經濟圈、金武城市經濟圈、大敦煌文化旅游經濟圈發展。
省域國省道公路網將形成既提供基本公共服務的普通公路網,又提供高效服務的高速公路網,為協調發展非收費公路和收費公路兩大公路體系奠定良好的基礎。
(三)路網服務能力與水平大幅提升。
預測到2035年,全省汽車保有量將持續增長,公路客運量占比將保持在90%以上,公路客運量達20億人次;公路貨運將成為高附加值貨物和中短途運輸的主體,公路貨運量達15億噸,原路網無法適應未來發展的需求。調整后的國省道公路網規模顯著擴大、技術水平明顯提高,路網的供給能力和服務水平大幅提升,為未來經濟和社會發展提供可靠的交通基礎設施條件。
(四)有效支撐甘肅省現代化經濟體系建設。
交通運輸先導性、基礎性、支撐性和服務性功能將得到進一步發揮,有效支撐未來全省經濟社會高質量發展。
有效支撐鄉村振興行動。國省道公路網通鄉連鎮,與農村公路網緊密銜接,輻射鄉村功能得以進一步拓展,省道集散功能得以進一步發揮,為帶動農村地區發展、增強脫貧地區自我發展能力、加快農業農村現代化建設提供堅實的交通運輸保障。
有效支撐旅游文化業發展。國省道公路網連通紅色旅游基地和全省旅游大景區,支撐絲綢之路精品旅游線路,促進旅游業發展,助力華夏文明傳承創新區和長城、長征、黃河等國家文化公園甘肅示范段建設。
有效支撐城鎮化建設。國省道公路網布局強化全省“一橫兩縱多組團”城鎮格局的內外交通聯系,加強中心城市的輻射帶動功能,促進都市圈交通一體化發展,改善中小城市的對外交通條件,實現鄉(鎮)和縣級及以上城鎮全覆蓋,交通網絡對新型城鎮化建設的支撐和引導作用充分發揮。
有效支撐經濟發展。國省道公路網布局加強省際、市際、縣際間聯系,增加出行的便捷化和多元化選擇,促進物流的暢通循環,有助于降低運輸成本,為全省經濟社會高質量發展提供基本公路運輸服務。
有效支撐生態屏障建設。國省道公路網規劃和建設始終把建設生態文明、保護生態環境放在突出位置,使公眾出行更加綠色便捷,運輸發展更加低碳高效,為筑牢國家西部生態安全屏障提供交通運輸保障。
(五)完善綜合交通運輸體系。
公路是綜合交通運輸體系中最基礎、最普遍、最便捷的運輸方式。規劃調整不僅完善國省道自身布局與結構,實現與農村公路的緊密銜接,也強化與鐵路樞紐、機場和重要港口的連接,有助于形成便捷的集疏運網絡,為構建安全、便捷、高效、綠色、經濟的現代化綜合交通運輸體系奠定基礎,為把甘肅交通打造成為服務“一帶一路”建設、促進開放合作的樞紐通道新高地和支撐新發展格局、促進區域經濟發展的運輸服務新高地創造良好條件。
(六)加強國邊防建設和安全應急保障能力。
國省道布局統籌公路經濟社會屬性和國防保障功能,連通邊防口岸、邊境城鎮、軍事要地等重要節點,隨著路網規模的增加、通達深度的拓展,路網的機動性、迂回性顯著提高,應對自然災害、突發事件和保障國家安全的能力將明顯增強,為維護國邊防安全,提高公路應急保障能力提供重要支撐。
第六章??環境影響及對策
一、環境影響總體評價
本規劃貫徹落實生態文明建設要求,將綠色發展作為重要目標和基本原則,與《關于加強推進生態文明建設的意見》《甘肅省國民經濟和社會發展第十四個五年規劃和2035年遠景目標綱要》《關于建立國土空間規劃體系并監督實施的若干意見》《甘肅省綜合立體交通網規劃綱要》等做了有效銜接,通過完善路網提升運輸效率,明確提出建設綠色公路要求,對構建綠色交通運輸體系、協同推進生態文明和交通強國建設將發揮重要作用。規劃實施可能會對部分區域生態環境產生影響,主要體現在資源占用、生態影響和污染排放三方面。一是規劃路線可能穿越農田、村落、森林、草地、水體與濕地等自然生態系統,占用一定的土地和生態資源;二是公路建設可能對公路周邊區域生態空間產生一定影響,部分新增路線與自然保護區、風景名勝區、世界遺產地、飲用水水源保護區等環境敏感區域以及生態保護紅線存在一定空間沖突;三是公路建設、運營產生的廢氣、污水、噪聲等可能對局部大氣環境、水環境和聲環境帶來一定影響。在實施階段嚴格落實環境影響評價制度和“三線一單”管控要求,加強節能環保和風險防控能力,有效避讓環境敏感區域并強化生態環境保護舉措的情況下,規劃產生的環境影響總體可控。
二、預防和減輕不良環境影響的對策措施
一是從空間管制預防和減輕規劃實施帶來的環境影響和生態破壞。所有公路基礎設施建設項目選址應符合國土空間規劃、“三線一單”生態環境分區管控、環境保護規劃等要求。依據空間管制紅線實行公路設施空間資源的分級分類管控,風景名勝區、森林公園、重要濕地、飲用水水源保護區、生態公益林、水源涵養區、洪水調蓄區、清水通道維護區內實行有限準入的原則,嚴格限制有損生態功能的建設活動。公路選線最大限度避讓各類環境敏感目標,盡可能避免占用河湖空間特別是飲用水水源保護區。
二是強化資源節約集約利用。優化國土空間開發格局,全面推進節約集約用地,充分利用交通廊道資源,采用先進節地技術和模式,提高交通基礎設施土地綜合利用率,盡量不占或少占耕地和基本農田。推動鋼結構橋梁、環保耐久節能型材料等應用,推進廢舊材料、設施設備、水資源循環利用和隧道洞渣資源化利用。
三是嚴格交通基礎設施建設運營的環境質量底線管理。按照環境質量不斷優化的基本原則,以改善環境質量為目標,銜接大氣、水、土壤環境質量管理要求,在建設期與運營期加強生態保護、大氣、水、噪聲以及固體廢物污染防治,強化環境風險防范措施。
第七章??保障措施
一、強化規劃指導,實現有序發展
加強規劃實施組織保障,有計劃、分步驟、科學有序地推進公路網建設發展。統籌推進國省道公路網路線編號、線位規劃和項目前期工作,增強項目儲備。穩慎決策省級高速公路遠景展望線,視區域經濟社會和交通發展需求適時開展建設。按照全省建設項目計劃管理制度,建立省級建設項目管理系統,依托項目滾動申報和管理系統對建設項目計劃進行動態管理,確保規劃目標和重點建設任務順利完成。加強規劃實施進展統計與動態監測工作,適時開展規劃評估,依據經濟社會發展進行動態調整或修訂。
二、建立聯動機制,加強溝通協調
建立省市縣、跨區域、跨行業長效聯動保障機制,解決規劃實施中面臨的重大問題。加強與國家公路網建設的全面對接,加大與周邊省份的協調聯動。會同發改、住建、自然資源、商務、農業農村、文旅、生態環境等部門,統籌解決建設過程中用地保障、農業發展、資源節約、環境保護等問題。建立由交通運輸部門牽頭的省、市、縣層面的聯動工作小組,因地制宜推進公路建設重點示范工程,扎實有效地把規劃落到實處。
三、強化要素保障,促進空間協同
全面落實國土空間保護、開發、利用、修復政策要求,協同對接國土空間規劃體系,統籌公路規劃建設與“三區三線”管控要求,有效預留公路設施線位、點位等空間資源,促進公路占地節約集約利用,強化公路項目生態選線選址,合理避讓具有重要生態功能的國土空間,降低新改(擴)建公路項目對重要生態系統和保護物種的影響,強化公路運營生態環境保護,統籌新型城鎮化發展和城鎮建設交通需求,推進公路線網布局空間和農業空間、生態空間、城鎮空間相協同。
四、創新融資模式,拓寬融資渠道
搶抓落實國家投融資政策機遇,創新國省道投融資政策,進一步完善多渠道、多層次、多元化投融資模式。強化財政資金保障能力,統籌使用各類和各種來源的財政性資金。深化投融資體制機制改革,建立省級層面政策性和開發性金融的常態化支持機制,建立分級負責、權責清晰、財力協調、區域均衡、長期穩定的公路建設、維護、運營的公共財政資金保障機制,用好政策性開發性銀行新增信貸額度、新設政策性開發性金融工具額度及加快地方政府專項債券發行使用并擴大支持范圍政策,加快高速公路項目申報和落地建設,鼓勵社會資本參與國省道建設。推廣應用政府和社會資本合作(PPP)、委托建設運營、資產證券化等籌資方式。積極盤活存量資產,鼓勵在高速公路領域穩妥開展基礎設施領域不動產投資信托基金(REITs)試點,通過延長政府和社會資本合作(PPP)項目合作期限提高項目收益,形成存量資產與新增投資的良性循環。結合交通運輸領域中央與地方財政事權和支出責任劃分,強化省、市、縣政府國省道建設的主體責任,加大投入力度,有效防范和化解債務風險。
五、深化前期論證,厘清責任主體
加強公路網建設方案論證和線位比選,合理確定建設方案。普通國省道建設改造中,在滿足經濟社會發展要求和實際地形條件允許的前提下,盡可能采用原路改造的方式,節約利用土地等資源。對于與高速公路平行的路線、連接節點較小的路線,應考慮其功能和交通需求實際,結合建設成本合理確定建設方案,不宜單一追求高標準。結合不同國省道的定位功能,根據省、市、縣在國省道建設養護管理中的責任分工,按照統一規劃、分層負責的方式推進。
附件:1.甘肅省國家高速公路布局規劃表
2.甘肅省普通國道布局規劃表
3.甘肅省省級高速公路布局規劃表
4.甘肅省普通省道布局規劃表
5.甘肅省高速公路布局規劃示意圖
6.甘肅省普通國省道布局規劃示意圖
附件1


附件2





附件3











附件4






















甘肅省人民政府辦公廳關于印發甘肅省省道網規劃的通知
更多相關信息 還可關注中鐵城際公眾號矩陣 掃一掃下方二維碼即可關注





