行業資訊
深珠公路通道規劃來了!規劃年限2035年,珠海段這樣設計
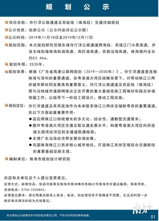
18日,珠海市交通運輸局官網公布關于《伶仃洋公路通道及西延線(珠海段)交通詳細規劃》(下稱《規劃》)公開征求意見的公告,向社會征求意見意見和建議。


根據《規劃》,其路線范圍為東接伶仃洋公路通道跨海段、西接江門斗恩高速,并設支線銜接珠海機場高速、高欄港高速、西部沿海高速,珠海境內全長約53.4km。規劃年限為2035年。
據介紹,伶仃洋通道作為連接珠江東西兩岸的重要通道,主橋距離上游深中通道12公里,距離下游港珠澳大橋20公里,東起深圳前海,經淇澳島,西至珠海京珠高速互通立交,總長約47公里,其中淇澳島至珠海京珠高速互通約15km。在跨江段,推薦采用規模雙向8車道高速公路+4線鐵路,公路設計速度為100km/h;建設形式采用“西橋東隧”的橋隧方案。

伶仃洋通道西延線:東起珠海京珠高速互通立交,經中山、珠海斗門至江門規劃的斗恩高速,珠海境內總長約15.8km。建議規模雙向6車道,設計速度為120km/h。
高欄港高速北延線:南起高欄港高速,北至江珠高速,總長約16.5km。建議規模雙向6車道,設計速度為100km/h。
機場高速北延線:南起機場高速金臺立交,北至高欄港高速北延線,總長約6.1km。建議規模雙向4車道,設計速度為100km/h。
伶仃洋通道在珠江口西岸自淇澳島登陸后,共設置13處互通立交,分別銜接珠海的淇澳大橋、金琴快線、西部沿海高速、江珠高速、機場高速、高欄港高速及中山境內的高快速路。
這個路線你認為如何?來提意見吧!
請于2019年11月18日至2019年12月17日通過郵寄信函反饋。信函可郵寄至珠海市香洲區梅華西路62號珠海市交通運輸局朱秋萍收,咨詢電話:0756-2265862。
更多相關信息 還可關注中鐵城際公眾號矩陣 掃一掃下方二維碼即可關注





